近日,中國農業科學院作物科學研究所作物耕作與生態創新團隊通過系統分析恒定光與波動光條件下水稻的生長、光合生理和葉片解剖結構差異,發現光合電子傳遞、ATP合酶活性以及非光化學淬滅(熱耗散)的調控是水稻適應波動光的重要生理過程。該研究揭示了作物在波動光強下的光合生理調控機制,為作物在大田條件下光能高效利用提供了理論依據。相關研究成果在線發表于《植物,細胞和環境(Plant, Cell & Environment)》。
據周文彬研究員介紹,由于太陽角度改變、云層運動、相鄰植物葉片遮擋以及葉片顫動等的影響,大田環境條件下光照強度通常處于頻繁的波動變化中(波動光)。目前有關大田作物對波動光的響應研究鮮有報道,特別是作物如何適應長期波動光的生理機制尚不清楚。
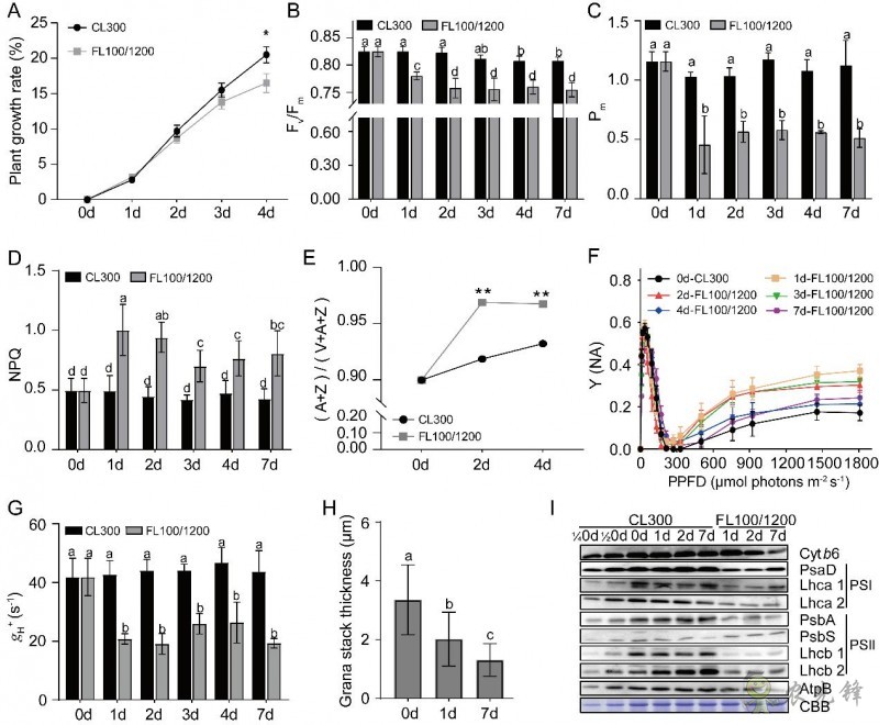
研究人員通過比較短期和長期波動光處理水稻植株,發現長期波動光處理降低了水稻植株的株高和生長速率。短期波動光處理主要抑制光系統Ⅰ活性,而光系統Ⅱ由于受到非光化學淬滅的保護受影響較小。隨著波動光處理時間的延長,葉黃素循環組分玉米黃質大量積累,類囊體腔側的酸化程度增加,誘導較高的非光化學淬滅。長期波動光處理使光系統Ⅰ受體側限制增加,而非光化學淬滅的增加降低了光系統Ⅱ的效率,電子傳遞速率在光系統Ⅰ和Ⅱ均下降,表明長期波動光處理使兩者活性均受到抑制。進一步研究表明,長期波動光處理使氣孔開度減小,從而使氣孔導度下降,進一步限制了CO2的同化,最終導致水稻生長受到抑制。
據周文彬研究員介紹,由于太陽角度改變、云層運動、相鄰植物葉片遮擋以及葉片顫動等的影響,大田環境條件下光照強度通常處于頻繁的波動變化中(波動光)。目前有關大田作物對波動光的響應研究鮮有報道,特別是作物如何適應長期波動光的生理機制尚不清楚。
研究人員通過比較短期和長期波動光處理水稻植株,發現長期波動光處理降低了水稻植株的株高和生長速率。短期波動光處理主要抑制光系統Ⅰ活性,而光系統Ⅱ由于受到非光化學淬滅的保護受影響較小。隨著波動光處理時間的延長,葉黃素循環組分玉米黃質大量積累,類囊體腔側的酸化程度增加,誘導較高的非光化學淬滅。長期波動光處理使光系統Ⅰ受體側限制增加,而非光化學淬滅的增加降低了光系統Ⅱ的效率,電子傳遞速率在光系統Ⅰ和Ⅱ均下降,表明長期波動光處理使兩者活性均受到抑制。進一步研究表明,長期波動光處理使氣孔開度減小,從而使氣孔導度下降,進一步限制了CO2的同化,最終導致水稻生長受到抑制。

水稻適應長期波動光的光合生理調控機制
該研究得到國家重點研發計劃和中國農科院科技創新工程等項目資助。農先鋒網聲明:凡資訊來源注明為其他媒體來源的信息,均為轉載自其他媒體,并不代表本網站贊同其觀點,也不代表本網站對其真實性負責。您若對該文章內容有任何疑問或質疑,請立即與網站(www.sdhyzlgc.cn)聯系,本網站將迅速給您回應并做處理。
聯系郵箱:3267146135@qq.com
聯系郵箱:3267146135@qq.com






